 
  熱搜關鍵詞: 鼎庭裝飾-酒店裝修案例鼎庭裝飾-辦公室裝修案例鼎庭裝飾-園區辦公樓廠房裝修案例鼎庭裝飾-醫院診所裝修案例鼎庭裝飾-娛樂會所裝修案例鼎庭裝飾-學校教育機構裝修案例
 
      Decoration Industry Chain
 
      Focus on high-end decoration
 
      Fruitful and highly praised
 
      National Building Qualifications
 
      Hidden Works Free Lifelong Warranty
 
        YEARS OF EXPERIENCE
 
          重慶鼎庭裝飾是一家具有裝飾協會權威認證的裝修二級施工資質企業.公司以設計、施工為一體,致力于為客戶打造高品質的綜合公裝項目.聯系電話:17623066466主營業務商業空間室內裝飾:憑借專業的設計團隊和精湛的施工技藝,為各類商業場所賦予獨特的魅力和個性.裝修項目包括《工業園區辦公樓廠房裝修,宿舍樓裝修,酒店裝修,辦公室裝修,美容院裝修,醫院診所裝修,學校幼兒園裝修,廠房裝修,超市裝修,口腔診所裝修,養老院裝修,足療洗浴會所裝修,連鎖店裝修》等公司核心優勢1.專業資質:擁有裝飾協會頒發的二級施工資質,確保施工質量和工程安全。2.設計施工一體化:專業的設計團隊與經驗豐富的施工隊伍緊密合作,實現從設...
more about us 
     
    根據客戶需求,選擇更高效處理工藝多元化的定制需求,為上千家企業提供過專業定制服務!客戶至上、細心服務、快速保障、恪守承諾根據客戶需求及現場情況免費提供平面設計規劃圖及問題的解決方案,使圖紙最終細節能實現落地,解決出現給排問題方案及空調,消防,弱電系統,監控,安裝及技術問題
擁有遍布全國的商務合作伙伴和較為完善的經營渠道締造了良好的品牌和商譽,打造質量過硬的商業空間,無論從主材和鋪材上面,層層篩選 全面支撐質量保障,選擇大品牌,穩定,環保,質量過硬的材料商深耕重慶公裝市場多年,成功完成寫字樓、產業園、酒店,會所商業空間等數百案例,熟悉本地政策與施工要求。
質量雙重保障采用“自檢+第三方監理”雙重驗收機制,所有隱蔽工程留存影像資料,確保施工質量透明可追溯售后快速響應承諾24小時售后響應,工程質保2-5年(按項目類型),定期回訪并建立專屬維護檔案。施工售后一體化客戶至上、細心服務、快速保障、恪守承諾,質量問題,
嚴格遵循國家施工規范,實行標準化工藝流程,配備專業項目經理全程監管,確保工期高效、作業規范。標準化、全優化質量控制,匠心制造工藝和加工設備,確保施工品質,整合行業資源,支持設計-采購-施工全流程總包服務,減少多方溝通成本,確保項目無縫銜接與成本可控。
消防工程一體化 擁有消防設計施工資質,提供報審、改造、驗收全流程服務,確保符合消防規范,規避后期風險。空調弱電智能集成 專業團隊承接中央空調、新風系統及弱電工程(網絡、安防、會議音視頻),實現智能化辦公空間高效部署。會議系統定制方案根據企業需求定制多功能會議系統(投影/LED屏、擴聲、遠程會議),支持4K高清及物聯網聯動控制。辦公家具全案配套聯合優質家具廠商,提供從空間規劃到家具選配(鋼制/實木/定制)的一站式服務,兼顧實用性與設計感。
我們公司優勢 第一工地不外包不轉包,我們是直營,所以在材料和質量上我們能更好把握,并且如果少量的未在預算表里的工程,我們可以直接做了不另算增項,第二:我公司項目經理曾經裝修中石油大廈獲得裝飾行業最高獎項“魯班獎” 第三:我們有足夠人力和強大的配套商來保證我們工地的進度和質量;第四:我們有多年的大工地管理經驗;工地現場的安全和秩序都能得到保證,并且我公司獲得建委頒發的"安全許可證” 這是很少公司有的,也是對我們公司的一個安全管理認可,第五;我們擁有上萬方大型工地施工項目管理經驗。
 
     
 重慶工裝公司,重慶商業裝修公司,重慶公裝設計施工
 
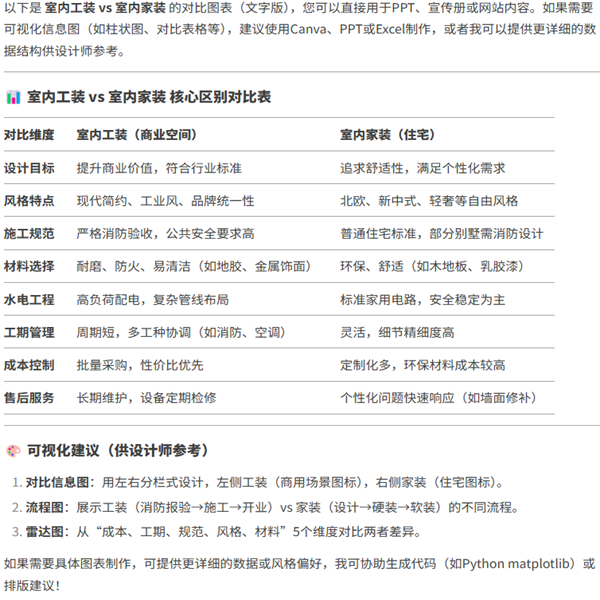
 室內工裝與室內家裝的區別解析
 
 重慶鼎庭裝飾公司:創景與未來展望
 
 重慶鼎庭裝飾工程有限公司—專業商業空間裝飾設計與施工一體化服務商-公司定位
重慶公裝公司,重慶工裝裝修公司,重慶辦公室裝修公司,重慶酒店裝修公司,重慶美容院足浴裝修公司,重慶廠房裝修公司,重慶工業園區裝修公司,重慶診所醫院裝修公司,重慶學校裝修公司,重慶工裝裝修設計公司,重慶裝飾裝修公司,重慶鼎庭裝飾 渝ICP備18012534號-1 XML 網站模板